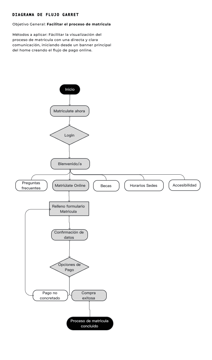
Para esta solicitud, nos basamos en la investigación hecha en nuestro proyecto anterior de mejoras para la plataforma interna del estudiante. Ya que dentro de esta investigación obtuvimos conclusiones y resultados de todo el flujo del estudiante, pasando externamente por la web.
Tomamos como base una conclusión para poder mejorar el flujo de la pagina web de ADL, www.desafiolatam.com, y que su proceso de matricula fuese más simple. Integramos métodos de registro de usuario y pago online para que fuera un proceso totalmente en linea, al igual que la mayoría de instituciones en Chile.
Herramientas Usadas: Figma.





Debe estar conectado para enviar un comentario.